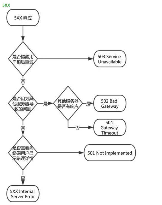
501 502 503 504 500
简单的说:
502
灾难事件: 在某个连着两天的早晨9:00 左右,我们的服务器不幸挂掉了,影响了一批用户上班(早上着急上班骑不了自行车了,/捂脸)。当时打开我们的app和公司内部系统,报错都是502。
问题原因:服务器冷不丁坏掉了
解释:出现502错误,通常意味着一两个机器已经不正确,简单点说,就是机器挂掉了。理论点儿说,nginx执行请求的时候,却收到了上游服务器的无效响应
503
灾难事件:临时的服务器维护/过载,服务器当前无法处理请求,报503
问题原因:请求用户量太多,服务器为了保护自己不挂掉,机智的拒绝某些用户的访问,这些用户就会收到503这个错误
解决办法: 等一会儿仔访问该网站或者尝试强刷新页面,问题一般就能够解决了。
504
事件描述:dns查询过程超时,返回504;摸不着头脑,不管访问什么网站,都报504这个错误
问题原因:nginx或者后端配置不正确
解决办法:上网查nginx或后端的配置参数是否正确或者合理
解释: 实际上504很少会遇到,通常这个错误是由于nginx配置不当引起的,比如你将你的nginx的超时时间设置为300,那么如果此次请求的响应时间超过了300,你就会看到504这个报错。明白了吧。官方说法:请求超时
Tags : 本文未设置标签
您可以自由的转载和修改,但请务必注明文章来源并且不可用于商业目的。
本站大部分内容收集于互联网,如果有侵权内容、不妥之处,请联系删除。敬请谅解!
